Note
Go to the end to download the full example code or to run this example in your browser via Binder.
Compute and visualise kinematics#
Compute displacement, velocity and acceleration, and visualise the results.
Imports#
# For interactive plots: install ipympl with `pip install ipympl` and uncomment
# the following line in your notebook
# %matplotlib widget
import numpy as np
from matplotlib import pyplot as plt
import movement.kinematics as kin
from movement import sample_data
from movement.plots import plot_centroid_trajectory
from movement.utils.vector import compute_norm
Load sample dataset#
First, we load an example dataset. In this case, we select the
SLEAP_three-mice_Aeon_proofread sample data.
ds = sample_data.fetch_dataset(
"SLEAP_three-mice_Aeon_proofread.analysis.h5",
)
print(ds)
<xarray.Dataset> Size: 27kB
Dimensions: (time: 601, space: 2, keypoints: 1, individuals: 3)
Coordinates:
* time (time) float64 5kB 0.0 0.02 0.04 0.06 ... 11.96 11.98 12.0
* space (space) <U1 8B 'x' 'y'
* keypoints (keypoints) <U8 32B 'centroid'
* individuals (individuals) <U10 120B 'AEON3B_NTP' 'AEON3B_TP1' 'AEON3B_TP2'
Data variables:
position (time, space, keypoints, individuals) float32 14kB 770.3 ......
confidence (time, keypoints, individuals) float32 7kB nan nan ... nan nan
Attributes:
source_software: SLEAP
ds_type: poses
fps: 50.0
time_unit: seconds
source_file: /home/runner/.movement/data/poses/SLEAP_three-mice_Aeon...
frame_path: /home/runner/.movement/data/frames/three-mice_Aeon_fram...
We can see in the printed description of the dataset ds that
the data was acquired at 50 fps, and the time axis is expressed in seconds.
It includes data for three individuals(AEON3B_NTP, AEON3B_TP1,
and AEON3B_TP2), and only one keypoint called centroid was tracked
in x and y dimensions.
The loaded dataset ds contains two data arrays:
position and confidence.
To compute displacement, velocity and acceleration, we will need the
position one:
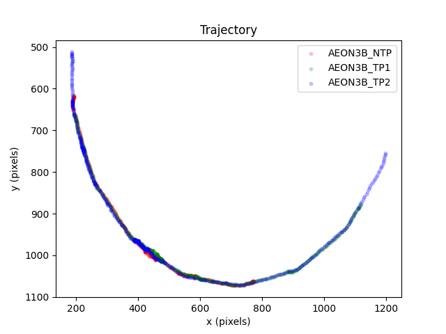
Visualise the data#
First, let’s visualise the trajectories of the mice in the XY plane,
colouring them by individual.
For this we can use movement.plots.plot_centroid_trajectory()
which is a wrapper around matplotlib.pyplot.scatter().
The fig and ax objects returned can be used to further customise the plot.
# Create a single figure and axes
fig, ax = plt.subplots(1, 1)
# Invert y-axis so (0,0) is in the top-left,
# matching typical image coordinate systems
ax.invert_yaxis()
# Plot trajectories for each mouse on the same axes
for mouse_name, col in zip(
position.individuals.values,
["r", "g", "b"], # colours
strict=False,
):
plot_centroid_trajectory(
position,
individual=mouse_name,
ax=ax, # Use the same axes for all plots
c=col,
marker="o",
s=10,
alpha=0.2,
label=mouse_name,
)
ax.legend().set_alpha(1)
ax.set_xlabel("x (pixels)")
ax.set_ylabel("y (pixels)")
fig.show()

We can see that the trajectories of the three mice are close to a circular arc. Notice that the x and y axes are set to equal scales, and that the origin of the coordinate system is at the top left of the image. This follows the convention for SLEAP and most image processing tools.
We can also plot the trajectories of the mice in the XY plane independently,
colouring the data points based on their timestamps. This is the default
behaviour of
plot_centroid_trajectory()
when the c argument is not provided:
fig, axes = plt.subplots(2, 2, sharey=True)
for mouse_name, ax in zip(
position.individuals.values, axes.flat, strict=False
):
ax.invert_yaxis()
fig, ax = plot_centroid_trajectory(
position,
individual=mouse_name,
ax=ax,
s=2,
)
ax.set_aspect("equal")
ax.set_xlim(150, 1250)
ax.set_ylim(500, 1100)
ax.set_title(f"Trajectory {mouse_name}")
ax.set_xlabel("x (pixels)")
ax.set_ylabel("y (pixels)")
ax.collections[0].colorbar.set_label("Time (frames)")
# Hide the unused subplot (4th one)
axes[1, 1].set_visible(False)
fig.tight_layout()
fig.show()

These plots show that for this snippet of the data,
two of the mice (AEON3B_NTP and AEON3B_TP1)
moved around the circle in clockwise direction, and
the third mouse (AEON3B_TP2) followed an anti-clockwise direction.
We can also inspect the components of the position vector against time
using xarray’s built-in plotting methods. We use
xarray.DataArray.squeeze() to
remove the dimension of length 1 from the data (the keypoints dimension).
position.squeeze().plot.line(x="time", row="individuals", aspect=2, size=2.5)
plt.gcf().show()

If we use xarray’s plotting function, the axes units are automatically
taken from the data array. In our case, time is expressed in seconds,
and the x and y coordinates of the position are in pixels.
Compute displacement vectors#
The movement.kinematics module
provides functions to compute various kinematic variables,
such as displacement, velocity, and acceleration. Below we showcase
how these functions can be used.
We can compute the forward displacement vectors as follows:
The movement.kinematics.compute_forward_displacement()
function will return a data array equivalent to the position one,
but holding displacement data along the space axis.
The forward_displacement data array holds, for a given individual and
keypoint at timestep t, the vector that goes from its current position
at time t to its next position at time t+1.
And what happens in the last timestep, when there is no next timepoint?
We define the forward displacement vector then to be the
zero vector. This way the shape of the forward_displacement data array
is the same as the position array:
print(f"Shape of position: {position.shape}")
print(f"Shape of displacement: {forward_displacement.shape}")
Shape of position: (601, 2, 1, 3)
Shape of displacement: (601, 2, 1, 3)
We can visualise the forward displacement vectors with a quiver plot. In
this case we focus on the mouse AEON3B_TP2:
mouse_name = "AEON3B_TP2"
fig = plt.figure()
ax = fig.add_subplot()
# plot position data
sc = ax.scatter(
position.sel(individuals=mouse_name, space="x"),
position.sel(individuals=mouse_name, space="y"),
s=15,
c=position.time,
cmap="viridis",
)
# plot forward displacement vectors: at t, vector from t to t+1
ax.quiver(
position.sel(individuals=mouse_name, space="x"),
position.sel(individuals=mouse_name, space="y"),
forward_displacement.sel(individuals=mouse_name, space="x"),
forward_displacement.sel(individuals=mouse_name, space="y"),
angles="xy",
scale=1,
scale_units="xy",
headwidth=7,
headlength=9,
headaxislength=9,
)
ax.set_xlim(480, 600)
ax.set_ylim(980, 1080)
ax.set_xlabel("x (pixels)")
ax.set_ylabel("y (pixels)")
ax.set_title(f"Zoomed in forward trajectory of {mouse_name}")
ax.invert_yaxis()
sc.set_clim(8.8, 9.2)
fig.colorbar(sc, ax=ax, label="time (s)")

<matplotlib.colorbar.Colorbar object at 0x7f3f53c6c260>
We can visually verify that indeed the forward displacement vector connects the previous and current positions as expected.
Similarly, with movement.kinematics.compute_backward_displacement()
we can compute the backward displacement vectors, which connect the current
position to the previous one:
In this case, the backward displacement vector at the first timestep is defined as the zero vector, since there is no previous position.
Adapting the code snippet from above, we can visually check that the backward displacement vector is indeed the reverse of the forward displacement vector.
fig = plt.figure()
ax = fig.add_subplot()
sc = ax.scatter(
position.sel(individuals=mouse_name, space="x"),
position.sel(individuals=mouse_name, space="y"),
s=15,
c=position.time,
cmap="viridis",
)
ax.quiver(
position.sel(individuals=mouse_name, space="x"),
position.sel(individuals=mouse_name, space="y"),
backward_displacement.sel(individuals=mouse_name, space="x"),
backward_displacement.sel(individuals=mouse_name, space="y"),
angles="xy",
scale=1,
scale_units="xy",
headwidth=7,
headlength=9,
headaxislength=9,
)
ax.set_xlim(480, 600)
ax.set_ylim(980, 1080)
ax.set_xlabel("x (pixels)")
ax.set_ylabel("y (pixels)")
ax.set_title(f"Zoomed in backward trajectory of {mouse_name}")
ax.invert_yaxis()
sc.set_clim(8.8, 9.2)
fig.colorbar(sc, ax=ax, label="time (s)")

<matplotlib.colorbar.Colorbar object at 0x7f3f50b75bb0>
Compute path length#
We can compute the distance travelled by the mouse as the sum of the lengths of all displacement vectors along its trajectory. Both backward and forward displacement vectors should give the same result:
# length of each forward displacement vector
forward_displacement_lengths = compute_norm(
forward_displacement.sel(individuals=mouse_name)
)
# length of each backward displacement vector
backward_displacement_lengths = compute_norm(
backward_displacement.sel(individuals=mouse_name)
)
# check their lengths are the same
np.testing.assert_almost_equal(
forward_displacement_lengths.values[:-1], # exclude last timestep
backward_displacement_lengths.values[1:], # exclude first timestep
)
# sum the lengths of all displacement vectors (in pixels)
total_displacement_fwd = forward_displacement_lengths.sum(dim="time").values[0]
total_displacement_bwd = backward_displacement_lengths.sum(dim="time").values[
0
]
print(
f"The mouse {mouse_name}'s path length is {total_displacement_fwd:.2f} "
"pixels long (using forward displacement)"
)
print(
f"The mouse {mouse_name}'s path length is {total_displacement_bwd:.2f} "
"pixels long (using backward displacement)"
)
The mouse AEON3B_TP2's path length is 1640.09 pixels long (using forward displacement)
The mouse AEON3B_TP2's path length is 1640.09 pixels long (using backward displacement)
We provide a convenience function
movement.kinematics.compute_path_length()
to compute the path length for all individuals and keypoints in a position
data array. We can verify that using this function gives the same result
as before for the AEON3B_TP2 mouse:
path_lengths = kin.compute_path_length(ds.position)
for mouse_name in path_lengths.individuals.values:
print(
f"Path length for {mouse_name}: "
f"{path_lengths.sel(individuals=mouse_name).values[0]:.2f} pixels"
)
Path length for AEON3B_NTP: 1014.40 pixels
Path length for AEON3B_TP1: 1345.47 pixels
Path length for AEON3B_TP2: 1640.09 pixels
Compute velocity#
We can also compute the velocity vectors for all individuals in our data array:
The movement.kinematics.compute_velocity()
function will return a data array equivalent to
the position one, but holding velocity data along the space axis,
rather than position data. Notice how xarray nicely deals with the
different individuals and spatial dimensions for us! ✨
We can plot the components of the velocity vector against time
using xarray’s built-in plotting methods. We use
xarray.DataArray.squeeze() to
remove the dimension of length 1 from the data (the keypoints dimension).
velocity.squeeze().plot.line(x="time", row="individuals", aspect=2, size=2.5)
plt.gcf().show()

The components of the velocity vector seem noisier than the components of
the position vector.
This is expected, since we are estimating the velocity using differences in
position (which is somewhat noisy), over small stepsizes.
More specifically, we use numpy.gradient() internally, which
uses second order central differences.
We can also visualise the speed, as the magnitude (norm) of the velocity vector:
fig, axes = plt.subplots(3, 1, sharex=True, sharey=True)
for mouse_name, ax in zip(velocity.individuals.values, axes, strict=False):
# compute the magnitude of the velocity vector for one mouse
speed_one_mouse = compute_norm(velocity.sel(individuals=mouse_name))
# plot speed against time
ax.plot(speed_one_mouse)
ax.set_title(mouse_name)
ax.set_xlabel("time (s)")
ax.set_ylabel("speed (px/s)")
fig.tight_layout()

To visualise the direction of the velocity vector at each timestep, we can again use a quiver plot:
mouse_name = "AEON3B_TP2"
fig = plt.figure()
ax = fig.add_subplot()
# plot trajectory (position data)
sc = ax.scatter(
position.sel(individuals=mouse_name, space="x"),
position.sel(individuals=mouse_name, space="y"),
s=15,
c=position.time,
cmap="viridis",
)
# plot velocity vectors
ax.quiver(
position.sel(individuals=mouse_name, space="x"),
position.sel(individuals=mouse_name, space="y"),
velocity.sel(individuals=mouse_name, space="x"),
velocity.sel(individuals=mouse_name, space="y"),
angles="xy",
scale=2,
scale_units="xy",
color="r",
)
ax.axis("equal")
ax.set_xlabel("x (pixels)")
ax.set_ylabel("y (pixels)")
ax.set_title(f"Velocity quiver plot for {mouse_name}")
ax.invert_yaxis()
fig.colorbar(sc, ax=ax, label="time (s)")
fig.show()

Here we scaled the length of vectors to half of their actual value
(scale=2) for easier visualisation.
Compute acceleration#
Let’s now compute the acceleration for all individuals in our data array:
and plot of the components of the acceleration vector ax, ay per
individual:
fig, axes = plt.subplots(3, 1, sharex=True, sharey=True)
for mouse_name, ax in zip(accel.individuals.values, axes, strict=False):
# plot x-component of acceleration vector
ax.plot(
accel.sel(individuals=mouse_name, space=["x"]).squeeze(),
label="ax",
)
# plot y-component of acceleration vector
ax.plot(
accel.sel(individuals=mouse_name, space=["y"]).squeeze(),
label="ay",
)
ax.set_title(mouse_name)
ax.set_xlabel("time (s)")
ax.set_ylabel("speed (px/s**2)")
ax.legend(loc="center right", bbox_to_anchor=(1.07, 1.07))
fig.tight_layout()

We can also compute and visualise the magnitude (norm) of the acceleration vector for each individual:
fig, axes = plt.subplots(3, 1, sharex=True, sharey=True)
for mouse_name, ax in zip(accel.individuals.values, axes, strict=False):
# compute magnitude of the acceleration vector for one mouse
accel_one_mouse = compute_norm(accel.sel(individuals=mouse_name))
# plot acceleration against time
ax.plot(accel_one_mouse)
ax.set_title(mouse_name)
ax.set_xlabel("time (s)")
ax.set_ylabel("accel (px/s**2)")
fig.tight_layout()

Total running time of the script: (0 minutes 2.199 seconds)